自2020年春节前后的新型冠状病毒肺炎爆发以来,全国上下同心协力,共克难关。赌场
师生众志成城,戮力同心抗击肺炎疫情“阻击战”。
一、党委负责统筹谋划,师生一心众志成城
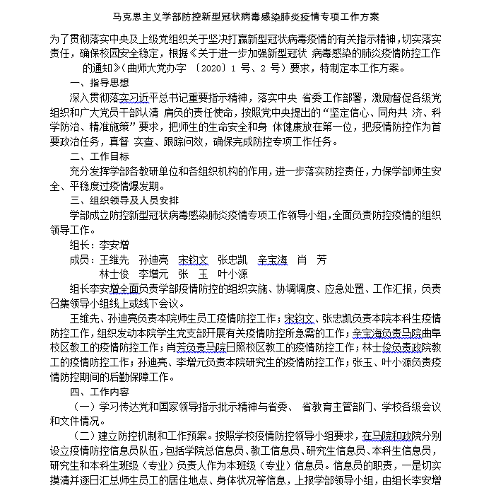
在学部党委领导班子统筹谋划下,深入贯彻落实习近平总书记重要指示精神,落实中央、省委工作部署和学校有关工作要求,激励督促党员干部、全体教师和学生干部认清肩负的责任使命,按照学校党委的统一部署,迅速行动,全面落实,科学防控,把师生的生命安全和身体健康放在第一位,把疫情防控作为首要政治任务,真督实查、跟踪问效,确保完成防控专项工作任务,坚决打赢这场抗击肺炎疫情“阻击战”。

学院及时建立防控机制和工作预案。按照学校疫情防控领导小组要求,设立疫情防控信息员队伍,一是切实摸清并逐日汇总师生员工的居住地点、身体状况等信息;二是及时传达学校及上级组织有关疫情防控的文件通知、指示精神、防控知识、防控形势等,由学院各级信息员及时传递给每一位师生员工;三是了解师生员工在防控疫情中的优秀做法和典型经验,及时上报学院总结研究推广。通过建立和落实应急值班值守机制,学院领导成员保持手机24小时畅通、网络畅通,保证线上会议、文件信息长传下达能够随时安排;按照学校安排认真完成学校门口和校园巡防任务;及时宣传、汇总上报学院师生个人防疫和个人身体状况等信息,确保疫情防控守土有方。

学院在第一时间建立重点人员跟踪、关爱台账。对于湖北籍学生、滞留湖北人员、在家庭所在地之外被就地隔离人员、生活或身体不方便的人员安排专人定期联系,进行精神抚慰和力所能及的帮助。
二、师生党员身先示范,阻击一线作出贡献
党员老师和学院领导身先士卒,深入疫情抗击一线,积极参与疫情防控等各项工作,在党委书记李安增带领下,赌场
党政领导和党员老师主动参加学校疫情防控工作,配合学校做好校门口和校园巡防任务。




学生党员也都自发参加所在地基层疫情防控工作,学生党员王思贤、徐红洪、王星普、申泽睿等迅速响应,充分发挥学生党员冲锋在疫情防控一线的先锋模范作用,协助地方在防控疫情工作中作出了积极贡献。


学生党员们深知,国难当头,吾辈应勇担责任。作为一名中国人,更作为一名党员,在国家人民需要的时刻应该身先士卒,冲在前头。这是我们的责任,更是人民赋予我们的使命。师生党员齐上阵,为打赢疫情阻击战冲锋陷阵。
三、全团行动形式多样,心系武汉支援抗击
学院团委号召各团支部积极行动,组织学生通过各种方式参与,支援疫情抗击。各团支部组织集体捐款、加油视频录制、鼓励参与志愿服务、书法绘画祝福等方式为打赢此次疫情阻击战贡献力量。学院团委积极部署防控疫情团日系列活动,18、19级积极开展“克己奉公,学以致用”团日活动,通过开展丰富的活动,使得同学们对疫情进展有更清晰的认识,同时也丰富同学们在家的学习生活。



16-19级各班同学积极参与此次疫情防控工作,每日完成自身身体情况汇报,为此次疫情排查工作贡献自己的力量。其中2019级政治学二班、2018级哲学班自发录制视频为在一线抗击疫情义务人员送去祝福,祝愿武汉,祝福中国!



这世上可能确实没有超级英雄,不过是有一分热,发一分光。荧火才汇聚成星河。赌场
17级学生陈晨表示虽然她不能奔赴前线,但她觉得自己也应该为这场战役做点什么,得知村各个村路路口需要站岗人员,她主动联系了本村村委相关人员,表明想参与这次防疫活动。通过自己的一点努力,可以为自己的家乡,为这次防疫胜利尽绵薄之力。陈晨表示,这一场战役背后我们每个人的不懈努力都不会白费,我相信我们必会胜利,我们背后是强大的祖国和不屈的灵魂,武汉加油!中国加油!我们一定会胜利!


在疫情防控的关键时期,学院师生齐心协力抗疫情,众志成城渡难关。在接下来的疫情攻克关键期,学院将继续深入贯彻落实习近平总书记重要指示精神,切实在非常时期担起非常之责、关键时候尽到关键之力,不折不扣把各项防控任务落到实处。
(文:王梦阳 来源:赌场
宣传部 核发:王元如)